主題新聞

主頁 > 主題新聞 > 疫下文憑試「一試定生死」了解精簡方案部署搶分

疫下文憑試「一試定生死」了解精簡方案部署搶分

  • 25 Jan 2021
因應新冠肺炎疫情,考評局今年把文憑試開考日押後兩周,在四月二十三日開考,並精簡多科的考試和校本評核。《教育版》推出「文憑試2021備戰系列」,邀請校長就溫習策略和情緒兩方面,教學生如何準備文憑試。香港遠程教育學會主席兼李求恩紀念中學校長賴炳華表示,今年文憑試「一試定生死」的意味較往年重,建議考生應重整溫習策略,包括多操練中、英文科閱讀卷,並鼓勵「以戰代練」,例如報考IELTS考試,從而了解自己的英文程度。

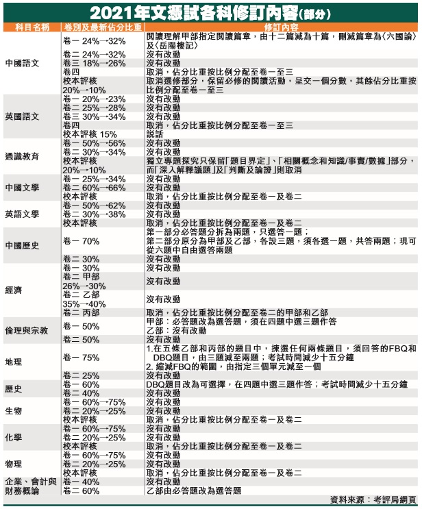
新冠肺炎疫情爆發已一年,全港學校連續多月停止面授課堂,學生的學習進度大受影響,尤其是應屆中學文憑試考生。有見及此,考評局公布文憑試精簡方案,包括考核範圍、答題數目、校本評核等(見附表),並把文憑試開考日押後兩周,在四月二十三日開考,考試日數亦盡量壓縮,部分較少人應考的科目將於同日舉行,並於五月二十日完成,預計於七月二十一日放榜。如果疫情轉差,文憑試將延至六月三日開考,並在八月三十一日放榜。

取消口試及校本評核

是次文憑試精簡方案屬一次性,除了數學科外,其他科目內容都或多或少有所精簡,其中影響全港文憑試考生的,包括中、英文科取消口試,而口試卷的分數,將按比例分配至其他試卷;另外,中文科的閱讀卷範文,由十二篇減為十篇,刪減篇章為〈六國論〉及〈岳陽樓記〉。此外,通識教育科亦被精簡,其中獨立專題探究,只保留「題目界定」、「相關概念和知識/事實/數據」部分,而「深入解釋議題」及「判斷及論證」則取消,比重亦減半。

至於其他選修科中,就有九個科目的校本評核取消,包括生物、化學、物理、組合科學/綜合科學、英語文學、中國文學、資訊及通訊科技、科技與生活、健康管理與社會關懷;另外,有四科的考試時間,將分別減少十五至四十五分鐘,包括歷史(卷一)、地理(卷一)、設計與應用科技(卷二)及旅遊與款待(卷二),該四科的選答題數將減少,或由必答題改為選答題。

另外,由必答題改為選答題的選修科,尚有中國歷史(卷一)、 倫理與宗教(卷一)、企業、會計與財務概論(卷二)和資訊及通訊科技(卷二選修部分),音樂及體育實習的考試也會有所精簡等等,選修有關科目的考生須注意。

自我管理佳較具優勢

就今年文憑試的精簡方案,香港遠程教育學會主席兼李求恩紀念中學校長賴炳華表示,今年多個科目取消校本評核或下調佔分比重,意味「一試定生死」的味道較往年重。「減少校本評核或取消有關分數,卻把其他試卷的佔分比例提高;換言之,筆試的影響較以往大,同學要留意這點。」

正因為今年筆試的影響較往年大,加上疫情影響導致學校長時間停止面授課堂,故賴炳華認為今年文憑試考的,其實是學生的自我管理能力,「自我管理能力較高的學生,將較具有優勢。」距離文憑試開考尚有三個月,他建議同學了解所應考科目的精簡方案之餘,亦要做好時間管理,重整溫習策略,包括多操練中、英文科的閱讀卷。

賴炳華表示,鼓勵學生多操練中、英文科的閱讀卷,是因為該兩科的口試取消後,口試分的比重,將按比例分配至其他試卷,包括閱讀、寫作、聆聽及綜合能力考核等,而賴炳華認為,當準備的時間有限,不防多做閱讀卷,因寫作能力較難在短期內催谷,而是需長時間浸淫。

多寫日記網誌練語感

「以英文科為例,閱讀理解不是考生字的意思,而是要知道如何運用,所以我不建議考生去背字典,最簡單反而是多做歷屆試題,訓練自己估字和代名詞的能力。」賴炳華指只要考生願意多花時間,容易在短時間內見到效果。

在寫作訓練方面,賴炳華指同學不妨在這段時間,培養寫日記或網誌的習慣,從而訓練語感,內容亦可較輕鬆,完成後又可跟同學分享。「同學寫得多,自然有感覺,寫日記或網誌時,毋須過分重視文法,有些同學害怕作文,就是擔心老師指其文法錯,結果愈寫愈錯。」他指只要同學多寫,語感自然會好。

考IELTS掌握英文程度

另外,賴炳華鼓勵同學「以戰代練」,多做歷屆試題,甚至報考IELTS英文考試,從而了解自己的英文程度,有助提升信心。他指IELTS考試的題型,跟文憑試相似,故學生嘗試報考,亦可訓練應試技巧。「去年中五學生失去很多面授課堂,甚至很多考試也取消,考生較少考試經驗,故嘗試報考IELTS,既可做好心理準備,又可提升實際應試技巧。」

轉載自星島日報

Copyright © 2016 Job Market Publishing Limited. All Right Reserved. Reproduction in Whole Or Part Without Expressed Permission is Prohibited